Breaking the mercury cycle for emission abatement with the “ExMercury – Splitted Preheater System”
Due to the current trend of maximizing the substitution rates of alternative fuels, whilst emission regulations are being made more restrictive, the cement industry is facing a new challenge with minimization of a special pollutant. Mercury emissions have been identified as being caused by alternative fuels or contaminated raw materials and require an abatement system downstream of the pyroprocess. With the new ExMercury system, the consortium of A TEC, W&P Zement and Scheuch, has set up an effective solution combining a high emission reduction of up to 80 % with minimized operating and investment costs. This article also reviews briefly the basic mechanisms of the formation and reduction of Hg in the pyroprocess.
1 Introduction
The reduction of anthropogenic mercury emissions is of great interest, especially since it was agreed at the Minamata convention in 2013 which provided a basis for a worldwide reduction of mercury emissions [1]. Mercury is classified as a pollutant due to its toxicity and due to its physical properties as it forms a cycle in the atmosphere, leads to bioaccumulation and therefore enters the food chain. Therefore the focus is set on a limitation in the emission of this element.
The cement industry has been identified as second largest gaseous emission source of mercury just behind...
1 Introduction
The reduction of anthropogenic mercury emissions is of great interest, especially since it was agreed at the Minamata convention in 2013 which provided a basis for a worldwide reduction of mercury emissions [1]. Mercury is classified as a pollutant due to its toxicity and due to its physical properties as it forms a cycle in the atmosphere, leads to bioaccumulation and therefore enters the food chain. Therefore the focus is set on a limitation in the emission of this element.
The cement industry has been identified as second largest gaseous emission source of mercury just behind the conventional combustion of coal in thermal power and heating plants as well as in heating systems [2]. The limitation of mercury emissions in the cement industry is regulated nationally and therefore different limits between countries are valid. The most common limits are between 100 µg/Nm³
and 50 µg/Nm³ (referred to 10 % O2). However some countries issued even stricter limits for the cement industry, like Germany, which is even more generous with 30 µg/Nm³, compared to the USA. In the USA, a new regulation will come into force during September 2015 which differs between existing (before 2005) and new or reconstructed plants where the first will be allowed to emit 55 lb/Mtclinker and the latter only 21 lb/Mtclinker (which is approx. 10 µg/Nm³ and 4 µg/Nm³, respectively) [3, 4].
To provide an impression of the importance of these values, a prior study analyzed the mercury emissions of 44 cement kilns in Germany and it turned out that most of the mercury emissions were below 40 µg/Nm³, only six kilns were higher than or equal to 60 µg/Nm³ [5]. This impressively shows that already with the new German limitation an active reduction of the mercury emissions in the cement plants will be necessary in the respective cases. Based on these numbers, the situation in the USA will be even more challenging to meet the limits.
As the reduction of mercury emissions in the cement industry is either linked to high operating costs for fuel and raw material cleaning, flue gas sorbents, or investment costs for flue gas treatment systems, it has been decided to propose a new system combining low investment costs as well as lowest operating costs and minimized ecological footprint. The system, called ExMercury, described here, has been developed by the pyroprocessing specialist, A TEC Production & Services GmbH, the filter specialist, Scheuch GmbH, and the cement manufacturer W&P Zement GmbH with its cement plant in Wietersdorf/Austria.
2 Theoretical background and methods
for mercury abatement
The cement clinker production process is mainly characterized by the preparation of the raw materials in the raw mill and the subsequent burning process in the pyrosection of the process, which consists of a rotary kiln where the sintering process takes place at material temperatures of 1450 °C. Depending on any separate upstream preheating and precalcining step, the plant process can differ as being wet, semi-wet, semi-dry and dry. As about 78 % of Europe’s cement plants are operated according to the dry process, this process type is considered here [6].
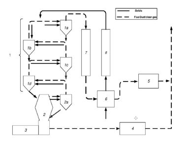
Figure 1 shows a typical diagram of a dry cement clinker production process. In the pyroprocess itself, the temperatures of gases (combustion air and exhaust gas) and solid materials (raw materials, dust, clinker) have a very wide range from about 2000 °C (kiln burner flame), down to around 120 °C (Filter). The counter current flow of flue gas and fresh raw material which mainly consists of CaCO3 and CaO at zones of higher temperatures causes the simultaneous effect that acid gases such as SO2, HCl, or HF [6] can be captured in the solids and do not leave the stack as emissions [7]. This basic principle can also be found for other species which can condense at lower temperatures at the solid particles. Two effects have to be mentioned by this process configuration, which are an internal cycle and an external cycle.
The internal cycle deals with the effect that volatile inorganic material might evaporate at the high temperatures in the hot kiln region and get condensed/adsorbed at zones in the preheater where lower temperatures than the evaporation temperature of the species apply. By the material flow, the condensed particles are recycled to the hot region where these components evaporate, at least partially, again, forming the internal cycle. Well known components for this cycle are chlorine, sulphur and alkaline components, but also heavy metals can be found here.
The external cycle is built up downstream of the pyoprocess, from the flue gas point of view. This mass flow includes the raw mill, the filter, the raw meal silo and the pyroprocess. Some volatile species might condense at the temperatures present in this area and end up in the filter dust as cement kiln dust (CKD). The CKD is often blended to the raw meal, which leads to the reintroduction of the condensed species in the process and therefore the external cycle is closed. Typical species for being adsorbed in the external cycle are NH3 and heavy metals.
A further difference coming from the operation mode of the raw mill is if the raw mill is on (compound mode) or off (direct mode). In the compound mode, the potential for the adsorption of the species mentioned above is higher due to the lower final exhaust gas temperatures and the increased load of the gas flow with fresh raw material as sorbent. In direct mode the pollutants adsorb on the CKD only and the final exhaust gas temperature at the filter inlet might be higher. Due to the fact that the plants mainly operate in the compound mode (80–90 %) [8], this mode will be considered for the explanations here.
Mercury is introduced by the raw materials and/or the fuels for cement production. Especially alternative fuels can be the source of increased values of mercury [9 - 12]. Mercury emissions are a complex topic due to the wide range of mercury compounds that can be formed in the process. Beside elemental mercury, it can be released from the combustion process as particle-bound mercury (adsorbed) or oxidized as Hg2+. Here the oxidized mercury contains the range of various compounds of mercury with other elements that are present in the process. Their formation depends mainly on the operating conditions and the compounds present in the pyrorocess as well as the cooling step (quenching speed and time) [7]. The different temperatures of melting, boiling and sublimation can be found in Table 1.
Mercury is a species which affects the process of the internal as well as the external cycle as shown in Figure 2. As explained above, mercury can be introduced by the fuels or the raw materials. In the pyrosection both sources evaporate and condense again in the raw mill or kiln filter. Therefore the highest concentration of mercury can be found in the cycle between kiln meal silo and the pyroprocess. If the dust cycle is highly loaded with mercury or if the temperature prior to the main filter is too high, the mercury cannot be adsorbed or condensed at the dust in a sufficient way and mercury emissions occur.
Several mass balance studies showed that the controlled removal, even partial, of CKD from the system leads to an unloading of the cycle between kiln meal silo and pyroprocess, ending up with reduced mercury emissions.
A reduction of mercury emissions by changing the raw material is almost impossible as in most of the cases of cement plants, the plant is built near the quarry and long transport of raw material is unattractive. Switching fuel is also not a satisfactory goal as particularly alternative fuels are favored to reduce fuel costs. Therefore in most of the cases a strategy for flue gas treatment has to be chosen.
Beside the method of a subsequent activated carbon filter and the injection of activated carbon before the main filter, which both use large amounts of activated carbon, dust shuttling to unload the cycle turned out to be a suitable way. The disadvantage here is that depending on the mercury input, huge amounts of dust have to be removed from the system coming with the drawbacks of missing raw materials and a logistic problem to get rid of the dust.
The solution to this has been found in the ExMercury system described here as it unloads the mercury cycle in the system and further removes the mercury from the dust to allow a reintroduction of the CKD in the pyroprocess.
3 The cement plant of W&P in Wietersdorf/Austria
The cement production at W&P in Wietersdorf/Austria has quite a long history as it was established in 1893. In more recent times, the plant was modernized and an essential part was the conversion of the pyroprocess from a Lepol system to a five stage precalciner plant. The utilization of alternative fuels is very high, reaching thermal substitution rates of about 85 % in typical operation. Furthermore alternative raw materials are partly used. This new preheater, including the in-line precalciner as well as the bypass system went in operation in 2005 and was designed and supplied by A TEC.
4 Fact finding for the process design
of the pilot plant in Wietersdorf
To gain knowledge about the mercury cycle in the plant, a balance of the system with a focus on mercury was accomplished. The main finding was that the internal cycle of mercury was 19 times as high as the input where the CKD already contained already 11 times the fraction of Hg of the input. The results were gaseous mercury emissions of 39 µg/Nm³ at the stack.
In a second campaign the whole amount of CKD was removed (dust shuttling) and already after about three days of dust shuttling the internal cycle was reduced to the factor of 5.5 (of the mercury input). The result was a reduction of the mercury emissions down to 10 µg/Nm³.
This test showed the high potential of dust shuttling. The problem which arose was the high amount of dust which is lost and should be handled. Therefore the aim was a high re-utilization of the dust and a small fraction of Hg loaded material.
Heating tests of the kiln dust (Figure 3) showed that the evaporation of the total mercury reaches a high level at temperatures above 300 °C. Based on these results, it was decided to plan a thermal treatment of the dust to remove Hg from the CKD with the aim to reintroduce the clean dust in the system. The gaseous mercury should be bound to a low amount of sorbent.
5 The A TEC/Scheuch/W&P ExMercury system
Based on the investigation described before, the ExMercury system was designed as a “splitted preheater” with the following function shown in the basic principle in Figure 4. The kiln filter dust is heated up by hot combustion flue gas, which is withdrawn from the lowest cyclone stage. In this second preheater line, the kiln filter dust is heated up to the required temperature examined in the tests before (Figure 3) to evaporate the mercury. By several cyclones, the hot dust is separated and returned to cyclone stage three of the preheater tower. After the cyclones, a hot gas filter using ceramic filter candles removes any fine particles which are returned similar as the particles from the cyclones to the preheater while the mercury is still gaseous.
The particle free mercury loaded gas stream is rapidly quenched by water injection in the quenching reactor where simultaneously activated carbon or any other sorbent (e.g. ligtnite coke) is injected where the mercury is captured. Subsequently to this step a bag filter separates the sorbent. The sorbent can be recycled in the system until the mercury load is too high and mercury is detected after the filter which removes the sorbent. This allows a maximum utilization of the sorbent and leads to minimized sorbent consumption. Another safety aspect to avoid any mercury emissions at the stack is that the mercury free gas is added to the main gas stream prior to the raw material mill.
6 First operational results
of the system in Wietersdorf
The ExMercury system installed in the cement plant in Wietersdorf was commissioned at the beginning of 2015. Impressions of the installation can be seen in Figures 5–8. It was started with values of mass and volume flow rates and temperatures, which means a filter dust input of 5–7 t/h and heating up to a temperature of max. 400 °C. The gas withdrawal from preheater stage 5 is approx. 3–5 % of the total gas flow of the total gas flow in the pyroprocess. Analysis of the Hg content of the dust particles shows impressively the function of the system as described below.
The input concentration on the filter dust was up to 10 ppm of Hg what means 100 % of mercury input into the ExMercury system. Measurements showed that after evaporation in the second preheater line approx. 90–95 % of the mercury load will still be in the gaseous phase after the cyclones and the hot gas filter. The particles separated in the cyclones and the hot gas filter and returned to the preheater at the elevated temperature contained the rest of the mercury load.
Although the difference in the Hg concentration of the dust separated in the cyclones (0.05 - 0.2 ppm) and in the hot gas filter (0.25–0.5 ppm) is only minimal, the slightly increased concentration of mercury on the filter dust can be attributed to two main mechanisms. The main reason is that the temperature dropped towards the filter slightly and a few mercury compounds already re-condensed and secondly as there the particle size can be expected to be much smaller, the increased specific surface of the particles allows in general higher concentrations. However considering the mass flow rates separated in the cyclones and in the hot gas filter, this effect will not influence the balance of the system very much.
Subsequently to the hot gas filter, the pure gas stream transporting the gaseous mercury is cooled by water injection in the cooling reactor (which is located between the hot gas filter and the bag filter for sorbent separation) to about 100–120 °C. In this section the sorbent for mercury adsorption is injected. The system is designed to handle organic as well as inorganic sorbents. Currently lignite char is used due to the lower price compared to activated carbon or bromined activated carbon. It has been found out that the lignite char can be loaded with Hg to an extraordinary high level without any problems. To keep this level, the sorbent is replaced in a low amount continuously with a rate of less than 50 kg per day. Consequently, this leads to a yearly consumption of this sorbent of only up to 20 t/a.
Even the consumption of fresh additive is at a low level, the removal efficiency of the ExMercury system is more than 90 % and the mercury emissions at stack were reduced up to 80 %.
The cleaned gas after the bag filter is added before the raw mill to use the main stack. The Hg content in the gas is monitored to influence the extraction rate of the sorbent. Any residual Hg emissions from the ExMercury system if they occur are scrubbed in the raw mill.
Having also a short look at the energy and heat consumption of the system, it soon becomes clear that the removed gas and heat from cyclone stage 5 does not lead to an increased heat consumption of the overall system. As the dust is heated up and returned hot to the pyroprocess. It is just a different way of feeding to the system. Instead of feeding a blend of CKD and raw meal conventionally, the dust is fed separately in this “splitted preheater”. The residual gas temperature after particle separation in the cyclones and the hot gas filter is about 360 °C which is not significantly different from the preheater top stage exit temperature. Therefore, the overall heat balance of the system remains unchanged. Operating costs occur only due to the fan which drives the system and the small drives of the dust conveying system.
7 Future outlook
As the system is operated now a comparably short period any mainly with a high Hg content in the dust, the main goal is to gain long-term experience about the reduction potential of Hg emissions. Operational testing campaigns are planned to obtain information about the system concerning the influence of the temperatures in the system on the mercury evaporation and sorption. Therefore a temperature variation is planned and the test of different sorption materials, such as activated carbon, bromined activated carbon and potential inorganic sorbents.
Überschrift Bezahlschranke (EN)
tab ZKG KOMBI EN
This is a trial offer for programming testing only. It does not entitle you to a valid subscription and is intended purely for testing purposes. Please do not follow this process.
This is a trial offer for programming testing only. It does not entitle you to a valid subscription and is intended purely for testing purposes. Please do not follow this process.
tab ZKG KOMBI Study test
This is a trial offer for programming testing only. It does not entitle you to a valid subscription and is intended purely for testing purposes. Please do not follow this process.
This is a trial offer for programming testing only. It does not entitle you to a valid subscription and is intended purely for testing purposes. Please do not follow this process.
